б¦gg´´ÔìÆæ¼£

ÐÂÎŶ¯Ì¬

Ê×Ò³ >  »ªÈó±¾ÏªÈýÒ© >  ÐÂÎŶ¯Ì¬

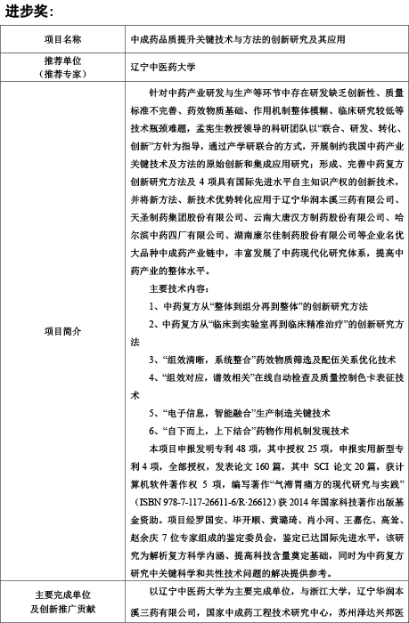
ÁÉÄþÖÐÒ½Ò©´óѧÄâÍÆ¼öµÄ½ÌÓý²¿2018Äê¶È¸ßµÈѧУ¿ÆÑ§Ñо¿ÓÅÒìЧ¹û½±£¨¿ÆÑ§ÊÖÒÕ£©ÏîÄ¿¹«Ê¾

·¢¸åʱ¼ä£º 2018-07-05 ȪԴ£º¹ú¼ÒÖгÉÒ©¹¤³ÌÊÖÒÕÑо¿ÖÐÐÄ ¡¾ ×ÖÌ壺´ó ÖРС ¡¿

 

»¥ÁªÍøÒ©Æ·ÐÅÏ¢·þÎñ×ʸñÖ¤Êé £¨ÔÁ£©¡ª·Çı»®ÐÔ¡ª2021¡ª0179
·µ»Øµ½Ê×Ò³ »Øµ½¶¥²¿
ÍøÕ¾µØÍ¼